UNIDAD 1. EL MERCADO Y SUS LEYES BÁSICAS
mercados
ley oferta y demanda
articulo interesante
como funciona el mercado eléctrico en España
vídeos explicativos mercado eléctrico
UNIDAD 2. COMERCIALIZACIÓN DE PRODUCTOS. MARKETING
Tipos de empresas
Bloque 5. Recursos energéticos
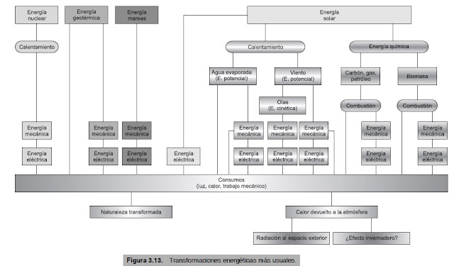
UNIDAD 3. LA ENERGÍA Y SU TRANSFORMACIÓN
Energía
https://www.youtube.com/watch?v=7KGXMhsn8OA
Formas de manifestación de la energía
1.Energía mecánica
2.Energía térmica
explicación energía térmica, calor y temperatura
Formas de transmitir calor
3. Energía química
4. Energía nuclear
El uranio natural se compone de tres isótopos: 234U (0,006%), 235U (0,7%), y 238U (99,3%)
funcionamiento central nuclear
Fisión nuclear
fisión y fusión
¿Cómo se genera la primera fisión en un reactor nuclear?
Por qué una central nuclear no puede explotar como una bomba atómica si ambas se basan en la misma reacción
fisión y fusión
¿Cómo se genera la primera fisión en un reactor nuclear?
Por qué una central nuclear no puede explotar como una bomba atómica si ambas se basan en la misma reacción
5. Energía radiante electromagnética
6. Energía eléctrica
UNIDAD 4. RECURSOS ENERGÉTICOS
1. FUENTES DE ENERGÍA PRIMARIAS
No renovables (combustibles fósiles y energía nuclear)
Renovables (hidráulica, solar, eólica, biomasa, residuos urbanos, mareomotriz, de las olas, geotérmica, hidrotérmica)
2. COMBUSTIBLES FÓSILES
2.1 El carbón
A. Tipos de carbón
B. Aplicaciones del carbón
3. Producción de electricidad en centrales térmicas clásicas. (ciclo convencional)
Esquema similar combustión carbón, fuelóleo o gas.
video central térmica convencional de carbón
Diagrama de una central térmica de carbón de ciclo convencional
| 1. Torre de refrigeración | 10. Válvula de control de gases | 19. Supercalentador |
| 2. Bomba hidráulica | 11.Turbina de vapor de alta presión | 20. Ventilador de tiro forzado |
| 3. Línea de transmisión (trifásica) | 12. Desgasificador | 21. Recalentador |
| 4. Transformador (trifásico) | 13. Calentador | 22. Toma de aire de combustión |
| 5. Generador eléctrico (trifásico) | 14. Cinta transportadora de carbón | 23. Economizador |
| 6. Turbina de vapor de baja presión | 15. Tolva de carbón | 24. Precalentador de aire |
| 7. Bomba de condensación | 16. Pulverizador de carbón | 25. Precipitador electrostático |
| 8. Condensador de superficie | 17. Tambor de vapor | 26. Ventilador de tiro inducido |
| 9. Turbina de media presión | 18. Tolva de cenizas | 27. Chimenea de emisiones |
| 28. Bomba de alimentación |
D. Sectorización del consumo de carbón.
E. Carbón y medioambiente
2.2 El petróleo
https://www.youtube.com/watch?v=izsh4sgZs_k
¿Cómo funciona una refinería?
Gas natural
Central Térmica de Ciclo Combinado (gas natural)
funcionamiento central ciclo combinado gas natural
¿Cómo se extrae el gas natural?
3. ENERGÍA NUCLEAR
El uranio natural se compone de tres isótopos: 234U (0,006%), 235U (0,7%), y 238U (99,3%)
energía nuclear
fisión y fusión
como-se-genera-la-primera-fisión
Por qué una central nuclear no puede explotar como una bomba atómica si ambas se basan en la misma reacción
Fusión nuclear
3. ENERGÍA NUCLEAR
El uranio natural se compone de tres isótopos: 234U (0,006%), 235U (0,7%), y 238U (99,3%)
energía nuclear
fisión y fusión
como-se-genera-la-primera-fisión
Por qué una central nuclear no puede explotar como una bomba atómica si ambas se basan en la misma reacción
Fusión nuclear
explicación fusión nuclear
4. ENERGÍA HIDRÁULICA
central-hidroeléctrica
energía hidráulica
¿Cómo funciona la energía hidráulica?
video presa reversible
mantenimiento central
5. ENERGÍA SOLAR
4. ENERGÍA HIDRÁULICA
central-hidroeléctrica
energía hidráulica
¿Cómo funciona la energía hidráulica?
video presa reversible
mantenimiento central
5. ENERGÍA SOLAR
Energía Solar Térmica de baja temperatura
Energía Solar Térmica de Media y alta temperatura
Energía Solar Fotovoltaica
como funciona un panel fotovoltaico
como se fabrica un panel fotovoltaico
6. ENERGÍA EÓLICA
Energía eólica
funcionamiento aerogenerador
https://www.youtube.com/watch?v=uK0Mkp_mzqM
7. BIOMASA
7.1 Extracción directa
7.2 Procesos termoquímicos
7.3 Procesos bioquímicos
biogás
8. ENERGÍA GEOTÉRMICA
geotermia
Generación energía geotérmica
https://www.geoplat.org/energia-geotermica/
energía geotérmica muy baja temperatura
https://www.geotermiavertical.es/energia-geotermica/
8. ENERGÍA GEOTÉRMICA
geotermia
Generación energía geotérmica
https://www.geoplat.org/energia-geotermica/
energía geotérmica muy baja temperatura
https://www.geotermiavertical.es/energia-geotermica/
geotermia/aerotermia
9. ENERGÍA DEL MAR
9.1 Mareomotriz
por que existen las mareas
https://www.youtube.com/watch?v=UHPQNDDrOQk
https://www.youtube.com/watch?v=Wd6uYN9VdkM
9. ENERGÍA DEL MAR
9.1 Mareomotriz
por que existen las mareas
https://www.youtube.com/watch?v=UHPQNDDrOQk
https://www.youtube.com/watch?v=Wd6uYN9VdkM
https://www.youtube.com/watch?time_continue=4&v=xk8axDH9V9c&feature=emb_logo
9.2 undimotriz (de las olas)
9.2 undimotriz (de las olas)
https://www.youtube.com/watch?v=YuQHOmSB3sg
10. RESIDUOS SÓLIDOS URBANOS (RSU)
incineración
UNIDAD 5. TRANSPORTE Y DISTRIBUCIÓN DE LA ENERGÍA. CONSUMO ENERGÉTICO Y NUESTRO ENTORNO
1. PRODUCCIÓN Y DISTRIBUCIÓN DE LA ENERGÍA A LO LARGO DE LA HISTORIA.
energía
https://www.youtube.com/watch?v=nOrAIenfuvA
2. TRANSPORTE Y DISTRIBUCIÓN DE LA ENERGÍA
2.1 TRANSPORTE Y DISTRIBUCIÓN DEL PETROLEO
https://www.youtube.com/watch?v=JdVLhFUovOA
https://www.youtube.com/watch?v=NFmR9cZkdBE
Proceso completo petroleo y gas
2.2 TRANSPORTE Y DISTRIBUCIÓN COMBUSTIBLES GASEOSOS
A. GAS NATURAL
gaseoducto
http://www.rtve.es/alacarta/videos/programa/gaseoducto-para-no-depender-rusia/544337/
https://www.cymisa.com/areas-de-negocio/pipelines/
B. GASES LICUADOS DEL PETRÓLEO (GLP)
https://www.youtube.com/watch?v=i0r5HPF364I
2.3 TRANSPORTE Y DISTRIBUCIÓN CARBÓN
2.4 TRANSPORTE Y DISTRIBUCIÓN DE LA ENERGÍA NUCLEAR
10. RESIDUOS SÓLIDOS URBANOS (RSU)
incineración
UNIDAD 5. TRANSPORTE Y DISTRIBUCIÓN DE LA ENERGÍA. CONSUMO ENERGÉTICO Y NUESTRO ENTORNO
1. PRODUCCIÓN Y DISTRIBUCIÓN DE LA ENERGÍA A LO LARGO DE LA HISTORIA.
energía
https://www.youtube.com/watch?v=nOrAIenfuvA
2. TRANSPORTE Y DISTRIBUCIÓN DE LA ENERGÍA
2.1 TRANSPORTE Y DISTRIBUCIÓN DEL PETROLEO
https://www.youtube.com/watch?v=JdVLhFUovOA
https://www.youtube.com/watch?v=NFmR9cZkdBE
Proceso completo petroleo y gas
2.2 TRANSPORTE Y DISTRIBUCIÓN COMBUSTIBLES GASEOSOS
A. GAS NATURAL
gaseoducto
http://www.rtve.es/alacarta/videos/programa/gaseoducto-para-no-depender-rusia/544337/
https://www.cymisa.com/areas-de-negocio/pipelines/
B. GASES LICUADOS DEL PETRÓLEO (GLP)
https://www.youtube.com/watch?v=i0r5HPF364I
2.3 TRANSPORTE Y DISTRIBUCIÓN CARBÓN
2.4 TRANSPORTE Y DISTRIBUCIÓN DE LA ENERGÍA NUCLEAR
consejo de seguridad nuclear
3. RED ELÉCTRICA

Bloque 2. Introducción a la ciencia de los materiales
UNIDAD 6. LOS MATERIALES DE USO TÉCNICO Y SUS PROPIEDADES
6.1 CLASIFICACIÓN DE LOS MATERIALES
6.2 PROPIEDADES DE LOS MATERIALES
Propiedades mecánicas
Fatiga
https://www.youtube.com/watch?v=CjZba9CSYR4
6. 3 ENSAYO MATERIALES
3. RED ELÉCTRICA
Bloque 2. Introducción a la ciencia de los materiales
UNIDAD 6. LOS MATERIALES DE USO TÉCNICO Y SUS PROPIEDADES
6.1 CLASIFICACIÓN DE LOS MATERIALES
6.2 PROPIEDADES DE LOS MATERIALES
Propiedades mecánicas
Fatiga
https://www.youtube.com/watch?v=CjZba9CSYR4
6. 3 ENSAYO MATERIALES
6.4. ESTRUCTURA INTERNA DE LOS MATERIALES
6.5 MODIFICACIÓN DE LAS PROPIEDADES DE LOS MATERIALES
6.6 CRITERIOS PARA LA ELECCIÓN ADECUADA DE LOS MATERIALES
6.7 USO RACIONAL DE LOS MATERIALES
6.8 RESIDUOS INDUSTRIALES
UNIDAD 7. METALES
METALES FÉRRICOS alto horno
proceso obtención acero
https://www.youtube.com/watch?v=e0nA_pNkLT8 fabricación acero
acero inoxidable
METALES NO FÉRRICOS
PESADOS
METALES NO FÉRRICOS
PESADOS
Cinc
LIGEROS
LIGEROS
Aluminio
TITANIO
EXTRALIGEROS
UNIDAD 8. PLÁSTICOS, FIBRAS TEXTILES Y OTROS NUEVOS MATERIALES PRESENTES Y FUTUROS
PLÁSTICOS
Historia del plástico
https://www.plasticseurope.org/es/about-plastics/what-are-plastics/history
materiales compuestos
FIBRAS TEXTILES
hilos tejido de plana (telas)
FIBRAS NATURALES
fibras naturales
proceso completo obtención de prendas de algodón
seda
fibras metálicas
fibra óptica
FIBRAS ARTIFICIALES
fibra artificial
lyocel
FIBRAS SINTÉTICAS
fibras sintéticas
fibras poliuretano: elastano, licra
poliamida: nylon
MADERA
la madera
proceso obtención madera1
proceso obtención madera
PAPEL
fabricación papel
VIDRIO
historia del vidrio
el vidrio
https://www.ecologiahoy.com/vidrio
como se fabrica la fibra de vidrio
como se fabrica la fibra óptica
diferencias entre vidrio y cristal
CERÁMICOS
cerámicos
ladrillos
TITANIO
EXTRALIGEROS
UNIDAD 8. PLÁSTICOS, FIBRAS TEXTILES Y OTROS NUEVOS MATERIALES PRESENTES Y FUTUROS
PLÁSTICOS
Historia del plástico
https://www.plasticseurope.org/es/about-plastics/what-are-plastics/history
materiales compuestos
FIBRAS TEXTILES
hilos tejido de plana (telas)
FIBRAS NATURALES
fibras naturales
proceso completo obtención de prendas de algodón
seda
fibras metálicas
fibra óptica
FIBRAS ARTIFICIALES
fibra artificial
lyocel
FIBRAS SINTÉTICAS
fibras sintéticas
fibras poliuretano: elastano, licra
poliamida: nylon
MADERA
la madera
proceso obtención madera1
proceso obtención madera
PAPEL
fabricación papel
historia del vidrio
el vidrio
https://www.ecologiahoy.com/vidrio
como se fabrica la fibra de vidrio
como se fabrica la fibra óptica
diferencias entre vidrio y cristal
CERÁMICOS
cerámicos
ladrillos
materiales de construcción
EL SILICIO
el silicio
NANOMATERIALES
nanomateriales 1
nanomateriales 2
GRAFENO
EL SILICIO
el silicio
NANOMATERIALES
nanomateriales 1
nanomateriales 2
GRAFENO
grafeno
Bloque 3. Máquinas y sistemas
UNIDAD 9. ELEMENTOS MECÁNICOS TRANSMISORES Y TRANSFORMADORES DEL MOVIMIENTO
MECANISMOS DE TRANSMISIÓN
polea
mecanismos ascensor
engranajes
engranajes epicicloidales
aplicación
acoplamientos
acoplamiento 2
juntas cardan
junta oldham
junta oldham 2
MECANISMOS DE TRANSFORMACIÓN
http://agrega.juntadeandalucia.e
piñón-cremallera
tornillo-tuerca
tornillo_sinfncorona.html
mecanismos en un coche
motor coche
motor Diesel
motor Otto
caja cambios
CAMBIOS
diferencial
correa cadena
amortiguador
UNIDAD 10. ELEMENTOS MECÁNICOS DE UNIÓN Y AUXILIARES
http://agrega.juntadeandalucia.es/
https://sites.google.com/site/tecnorlopez32/tema5-mecanica/06-acumuladores-y-disipadores
2.1 ELEMENTOS ACUMULADORES DE ENERGÍA
VOLANTE DE INERCIA
https://www.youtube.com/watch?v=RWbyPBQuXYQ
ELEMENTOS ELÁSTICOS
s-elementos/elementos-elasticos-de-suspension-i/
elementos elásticos coche
2.2 ELEMENTOS DISIPADORES DE ENERGÍA
https://sites.google.com/site/tecnorlopez32/tema5-mecanica/05-cadenas-cinematicas
FRENOS
tipos de frenos
como funcionan los frenos de un coche
https://como-funciona.co/un-sistema-de-frenos/
2.3 EMBRAGUE
embrague bueno
UNIDAD 11. ELECTRICIDAD
Electricidad y magnetismo
Electricidad estática
la corriente electrica
https://www.youtube.com/watch?v=57_FZ92uwT8&list=PLb_ph_WdlLDnzqYDxUsVKbGUh3U8akhSL
condensador 1
condensador 2
condensador 3
experimento ley lenz
experimentos inducción electromagnética
experimento Relé
como funciona un Relé
transformador
transformador 1
transformador 2
transformador 3
alternador
fuentes de tensión e intensidad
teorema superposición
Teorema Thevenin
Bloque 4. Procedimientos de fabricación
introduccion-a-los-procesos-de-fabricacion
/procesos-de-conformado/
herramientas/
Bloque 3. Máquinas y sistemas
UNIDAD 9. ELEMENTOS MECÁNICOS TRANSMISORES Y TRANSFORMADORES DEL MOVIMIENTO
MECANISMOS DE TRANSMISIÓN
polea
mecanismos ascensor
engranajes
engranajes epicicloidales
aplicación
acoplamientos
acoplamiento 2
juntas cardan
junta oldham
junta oldham 2
MECANISMOS DE TRANSFORMACIÓN
http://agrega.juntadeandalucia.e
piñón-cremallera
tornillo-tuerca
tornillo_sinfncorona.html
mecanismos en un coche
motor coche
motor Diesel
motor Otto
caja cambios
CAMBIOS
diferencial
correa cadena
amortiguador
UNIDAD 10. ELEMENTOS MECÁNICOS DE UNIÓN Y AUXILIARES
http://agrega.juntadeandalucia.es/
https://sites.google.com/site/tecnorlopez32/tema5-mecanica/06-acumuladores-y-disipadores
2.1 ELEMENTOS ACUMULADORES DE ENERGÍA
VOLANTE DE INERCIA
https://www.youtube.com/watch?v=RWbyPBQuXYQ
ELEMENTOS ELÁSTICOS
s-elementos/elementos-elasticos-de-suspension-i/
elementos elásticos coche
2.2 ELEMENTOS DISIPADORES DE ENERGÍA
https://sites.google.com/site/tecnorlopez32/tema5-mecanica/05-cadenas-cinematicas
FRENOS
tipos de frenos
como funcionan los frenos de un coche
2.3 EMBRAGUE
embrague bueno
embrague
COJINETES
tipos de cojinetes de rodamientos
4. CARACTERÍSTICAS TÉCNICAS DE LAS MÁQUINAS
explicación par motor
COJINETES
tipos de cojinetes de rodamientos
4. CARACTERÍSTICAS TÉCNICAS DE LAS MÁQUINAS
explicación par motor
UNIDAD 11. ELECTRICIDAD
Electricidad y magnetismo
Electricidad estática
la corriente electrica
https://www.youtube.com/watch?v=57_FZ92uwT8&list=PLb_ph_WdlLDnzqYDxUsVKbGUh3U8akhSL
condensador 1
condensador 2
condensador 3
experimento ley lenz
experimentos inducción electromagnética
experimento Relé
como funciona un Relé
transformador
transformador 1
transformador 2
transformador 3
alternador
fuentes de tensión e intensidad
teorema superposición
Teorema Thevenin
ELECTRÓNICA
ELECTRÓNICA ANALÓGICA
electrónica analogía y digital
transistores como funcionan 2
ELECTRÓNICA DIGITAL
electrónica digital
ELECTRÓNICA DIGITAL
electrónica digital
Bloque 4. Procedimientos de fabricación
introduccion-a-los-procesos-de-fabricacion
/procesos-de-conformado/
herramientas/




